Daca dorim sa obtinem o tensiune mai mare decat cea oferita de catre sursa de alimentare atunci putem folosi un modul ridicator de tensiune. Acest modul se alimenteaza la tensiunea de alimentare dorita iar la iesirea acestuia vom obtine o tensiune mai ridicata decat cea de alimentare.
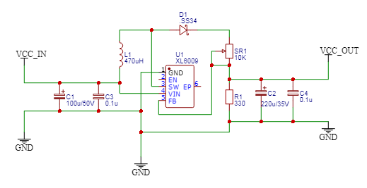
Modulul este realizat cu ajutorul circuitului integrat XL6009, acesta fiind un circuit de tip convertor step-up neizolat.
Pretul acestui modul este de 10 lei si se poate cumpara de aici.
Modulul este cel din poza de mai jos:

Modulul are urmatoarele caracteristici:
-tensiunea de intrare: 3-32V
-tensiune de iesire: 5-35V
-curent de iesire: maxim 3A (se recomanda adaugarea unui radiator pentru disiparea caldurii)
-frecventa de functionare: 400kHz
-eficienta: 94%
-riplu la iesire: 50mV
Acest circuit integrat NU dispune de protectie la scurtcircuit si la inversarea polaritatii!
Reglarea tensiunii de iesire se face cu ajutorul rezistorului semireglabil SR1 de 10KiloOhmi.
Schema modulului este urmatoarea:
