Pentru a obtine o tensiune mai mica decat cea a sursei de alimentare cea mai eficienta solutie este sa folosim un modul coborator de tensiune step-down realizat cu ajutorul circuitului integrat LM2956.
Pretul unui astfel de modul coborator de tensiune este de 10 lei si poate fi achizitionat de aici.
Modulul este cel din poza de mai jos:

Acest circuit integrat are urmatoarele caracteristici:
-tensiune de intrare: 3.3 - 40V
-tensiune de iesire: 1.3 - 37V
-curent de iesire: maxim 3A (recomandat 2A - cu radiator pentru disiparea caldurii)
-frecventa de functionare: 65kHz
-eficienta: pana la 92%
-riplu: 30mV
-protectie la scurt-circuit
Acest circuit integrat NU dispune de protectie la inversarea polaritatii!
Reglarea tensiunii de iesire se face cu ajutorul rezistorului semireglabil SR1 de 10KiloOhmi.
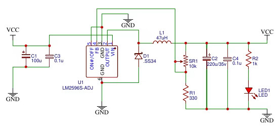
Schema modulului este urmatoarea:
